多家上市公司透露业务发展新动向:湖南裕能扩产、凯撒旅业布局海南、粤海饲料加速国际化

网络 2025-12-02 16:22:18
股市要闻 2025-12-02 16:22:18 阅读


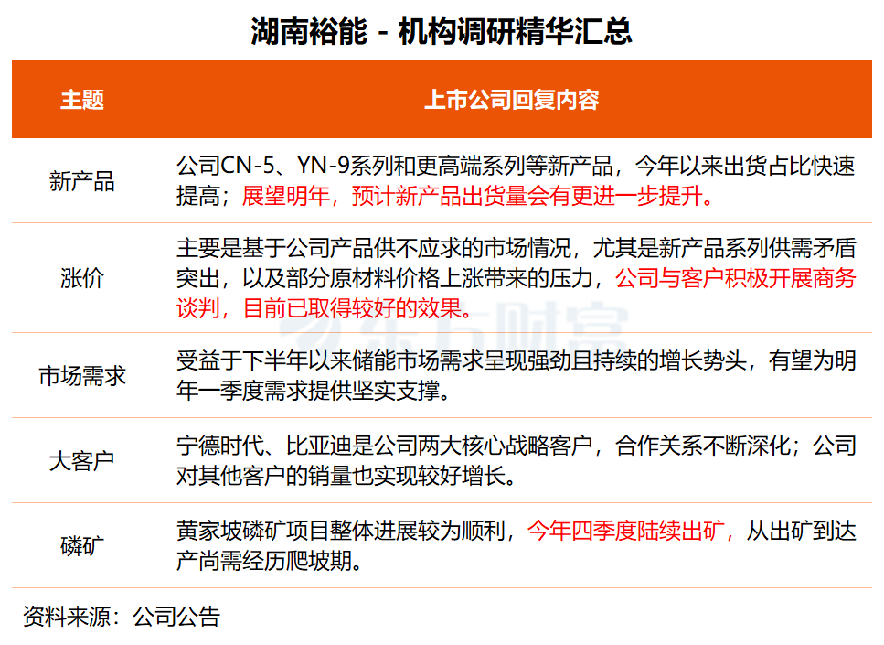
湖南裕能:商务谈判已取得较好效果明年新产品出货量将再提升

锂电池原材料涨价近期一度成为资本市场关注的焦点,国内主要锂电正极材料供应商湖南裕能于12月1日接受银华基金、新华资产等机构调研时,期间也交流了“涨价”这一话题。

湖南裕能表示,涨价主要是基于公司产品供不应求的市场情况,尤其是新产品系列供需矛盾突出,以及部分原材料价格上涨带来的压力。“公司与客户积极开展商务谈判,目前已取得较好的效果。”

湖南裕能还透露,公司CN-5系列、YN-9系列和更高端系列等新产品较好地契合了储能电池向大电芯演进的市场趋势、动力电池提升快充性能等应用需求,今年以来出货占比快速提高。展望明年,预计新产品出货量会有更进一步提升。

关于上游磷矿,湖南裕能表示,自取得黄家坡磷矿采矿权证以来,公司有序推进矿山建设,目前整体进展较为顺利,今年四季度陆续出矿,从出矿到达产尚需经历爬坡期。

今年以来,受益于下游需求旺盛,湖南裕能业绩表现亮眼,公司前三季度实现营收232.26亿元,同比增长46.27%;归母净利润为6.45亿元,同比增长31.51%;第三季度营收88.68亿元,同比增长73.97%,归母净利润3.40亿元,同比增长235.31%。

华龙证券此前研报指出,公司是国内主要的锂离子电池正极材料供应商,专注于锂离子电池正极材料研发、生产和销售,出货量自2020年以来稳居行业第一,有望受益于下游动力及储能增长需求。

二级市场方面,湖南裕能股价今日上涨1.80%,年内涨幅为61.96%。

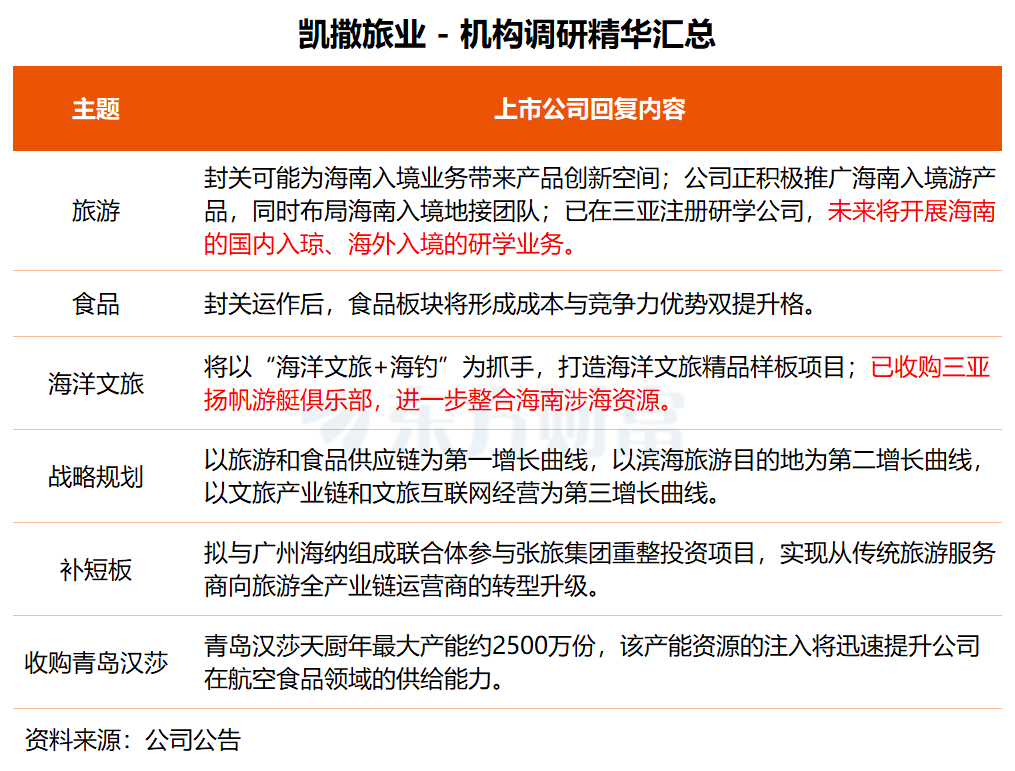
凯撒旅业:封关或为海南入境业务带来产品创新空间

12月18日,海南自贸港将正式启动全岛封关,在此大背景下,凯撒旅业近日接受广发证券、东方财富证券、易方达基金等多家机构调研,就公司近期发展情况及海南自贸港封关运作背景下的战略布局与业务拓展等问题进行沟通与交流。

在调研中,凯撒旅业表示,封关可能为海南入境业务带来产品创新空间,公司正积极推广海南入境游产品,同时布局地接团队,整合高端入境资源。此外,公司已注册研学公司,未来将整合海南研学资源,开展海南的国内入琼、海外入境的研学业务。

关于食品板块和海洋文旅板块,凯撒旅业称,封关运作后,食品板块将形成成本与竞争力优势双提升的格局;2026年是海南省政府制定的海洋旅游年,下属公司已完成对三亚扬帆游艇俱乐部的收购,将进一步整合海南涉海资源,推动海洋旅游业务规模化发展。

凯撒旅业指出,未来公司将以旅游和食品供应链为第一增长曲线,以滨海旅游目的地为第二增长曲线,以文旅产业链和文旅互联网经营为第三增长曲线,致力打造集游、购、娱、食、住、行于一体的大众旅游综合解决方案提供商。

今年前三季度,凯撒旅业实现营收5.41亿元,同比增长6.52%;归母净利润为亏损2677.69万元。二级市场方面,公司股价今日上涨1.41%,年内涨幅为77.78%。

粤海饲料:积极拥抱智慧养殖将加快搭建海外销售网络

近期,受中日关系影响,水产养殖板块反复活跃,相关上市公司也收获了更多的市场关注。

12月1日,粤海饲料接受天风证券、高毅资产等近20家机构集中调研,期间,公司详细介绍了自身在营销推广、智慧养殖、海外布局等方面的进展。

粤海饲料表示,前三季度核心单品实现良好增长,主要得益于客户结构持续优化、营销体系改革见成效等五方面原因。其中,公司积极推动AI算力智能养殖模式与养殖管理,通过引入AI大数据分析技术与管理,为养殖户提供精准的养殖决策与管理支持,切实助力养殖户实现提质增收。

国际化方面,粤海饲料介绍,越南粤海是公司海外发展的“桥头堡”,该公司此前举行订货会,当天获8.06万吨订单。公司将加快搭建海外销售网络。

今年前三季度,粤海饲料实现营收49.97亿元,同比增长12.18%;归母净利润为2619.80万元,同比增长138.86%。二级市场方面,公司股价今日收涨0.74%,近一个月涨幅为11.95%。

声明:
  1. 风险提示:以上内容仅来自互联网,文中内容或观点仅作为原作者或者原网站的观点,不代表本站的任何立场,不构成与本站相关的任何投资建议。在作出任何投资决定前,投资者应根据自身情况考虑投资产品相关的风险因素,并于需要时咨询专业投资顾问意见。本站竭力但不能证实上述内容的真实性、准确性和原创性,对此本站不做任何保证和承诺。
  2. 本站认真尊重知识产权及您的合法权益,如发现本站内容或相关标识侵犯了您的权益,请您与我们联系删除。