沪指十连阳!商业航天板块价值重估?
沪指“十连阳”,深证成指涨0.49%,创业板指涨0.63%。沪深两市成交额超过2.1万亿,较昨日微幅放量。行业板块涨少跌多,电机、能源金属、石油行业、汽车零部件板块涨幅居前,商业百货、风电设备、光伏设备、专业服务、航空机场板块跌幅居前。个股方面,上涨股票数量超过1800只,逾60只股票涨停。
据媒体30日报道,据国家国防科工局官网消息,近日,国家国防科工局党组理论学习中心组召开扩大会议。会议提出,要促进商业航天发展,推动航天产业化。此外2025年12月26日,上交所发布《商业火箭企业适用科创板第五套上市标准指引》,标志着商业火箭企业登陆资本市场的通道正式打通、标准全面明确。
国联民生指出,上交所《指引》的落地,将进一步规范商业航天企业上市流程,助力行业龙头加速登陆资本市场。中信证券表示,在政策对“承担国家任务、参与国家工程项目”“可重复使用技术”“行业地位”的强调之下,头部民营商业火箭企业IPO进程或将提速。商业火箭作为商业航天的“运载底座”,其产业化进程将直接带动卫星制造、地面设备、空间应用等上下游环节的需求爆发。

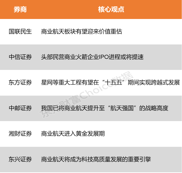
国联民生:商业航天板块有望迎来价值重估
上交所《指引》的落地,将进一步规范商业航天企业上市流程,助力行业龙头加速登陆资本市场;同时驱动技术迭代提速与产业规模化发展。
中信证券:头部民营商业火箭企业IPO进程或将提速
《商业火箭企业适用科创板第五套上市标准指引》的发布,标志着商业火箭企业登陆资本市场的通道正式打通。在政策强调之下,头部民营商业火箭企业IPO进程或将提速。

东方证券:星网等重大工程有望在“十五五”期间实现跨越式发展
未来我国有望迎来火箭产能释放、运力提升与可回收技术突破三重共振,一旦可重复使用技术成熟,发射成本将大幅降低。
中邮证券:我国已将商业航天提升至“航天强国”的战略高度
当前,行业正遵循SpaceX以“猎鹰9”所验证的“低成本、高频次”技术范式。我国已将商业航天提升至战略高度,并规划万星星座。
湘财证券:商业航天进入黄金发展期
政策与需求共振,商业航天进入黄金发展期,以卫星互联网星座建设为代表的巨大下游应用需求,为整个商业航天产业链提供了坚实基础。
东兴证券:商业航天将成为科技高质量发展的重要引擎
“十五五”时期,商业航天将成为国内推动新质生产力和科技高质量发展的重要引擎。
(本文不构成任何投资建议,投资者据此操作,一切后果自负。市场有风险,投资需谨慎。)
(文章来源:东方财富研究中心)
声明:
- 风险提示:以上内容仅来自互联网,文中内容或观点仅作为原作者或者原网站的观点,不代表本站的任何立场,不构成与本站相关的任何投资建议。在作出任何投资决定前,投资者应根据自身情况考虑投资产品相关的风险因素,并于需要时咨询专业投资顾问意见。本站竭力但不能证实上述内容的真实性、准确性和原创性,对此本站不做任何保证和承诺。
- 本站认真尊重知识产权及您的合法权益,如发现本站内容或相关标识侵犯了您的权益,请您与我们联系删除。
推荐文章: