国投白银LOF连续三天涨停 基金限购引发散户炒作
国投白银LOF继续狂飙,叠加美港股休市,带动场内LOF基金涨停潮。
12月24日,国投白银LOF连续三天涨停,最新溢价近70%。与此同时,多达20余只场内LOF因溢价出现涨停。
盘后,为抑制狂热的炒作情绪,多家基金公司迅速采取举措,24日晚间,国投白银LOF、国泰商品LOF以及汇添富黄金LOF纷纷发布了风险提示,自25日开市至当日10:30停牌一小时,基金公司提示投资者,基金场内二级价格明显高于基金份额净值,出现较大幅度溢价。特此提示投资者关注二级市场交易价格溢价风险,投资者如果盲目投资,可能遭受重大损失。
在贵金属上涨高歌猛进的行情中,市场上唯一一只场内交易的国投白银LOF基金限购,各类平台套利教程、套利指南推波助澜,吸引了更多的跟风与炒作。
LOF市场正经历着一场蕴藏巨大风险的“狂欢”,有基金公司直言,在ETF迅速发展之后,作为阶段性历史产物,LOF基金是否已经成为落后生产力?未来是否会退出公募历史舞台?
散户狂欢引发LOF涨停潮
多次风险提示没有阻碍散户资金的炒作热情。
截至12月24日收盘,包括国投瑞银白银LOF、国投瑞银中证上游LOF、嘉实黄金QDII-FOF-LOF、易方达黄金主题A人民币LOF等20余只LOF在二级市场涨停。
具体来看,涨停LOF可以分为三类:一是在国际黄金价格、白银价格连创新高,场内白银、黄金、有色等贵金属主题LOF涨停;二是受圣诞节海外市场休市的影响,港股等主题LOF涨停;三是国投瑞银旗下包括国投资源LOF、国投瑞泰LOF、国投瑞盈LOF、国投新丝路LOF等多只产品涨停。

单一家基金公司旗下多只无关联的LOF集体涨停,因国投白银LOF引发的,散户炒作迹象尤为明显。此前已有媒体报题报道,已有投资人收到券商的消息提示。相关提示消息显示,深交所对国投白银LOF实施重点监控,监控起止日期为2025年12月24日至2026年1月8日。
监管强调,交易所对该证券的异常交易行为从严认定,并视情况从重采取列为重点监控账户、暂停投资者账户交易、限制投资者账户交易等自律管理措施。
国投白银LOF的纠结:限售A份额还是限购C份额?
国投白银LOF因白银价格飙升受到投资者关注,随着基金限购,引发了散户跟风“套利”,截至目前,基金公司已经连发15份风险提示以及停牌公告。
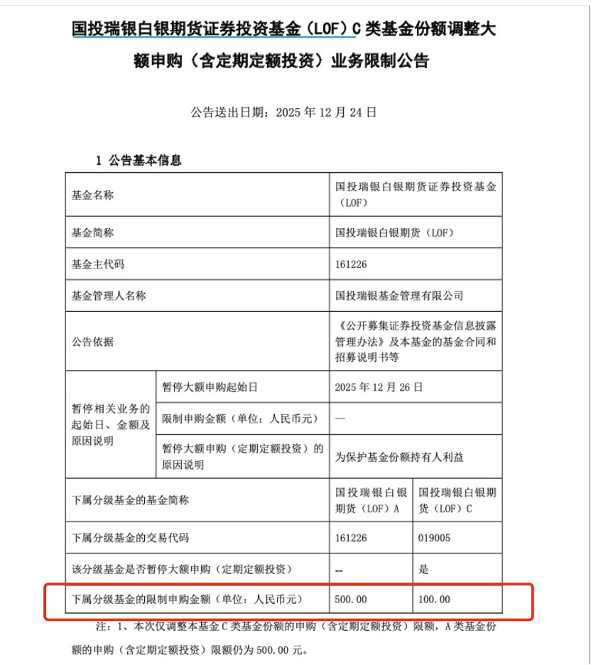
国投白银LOF在12月23日晚间公告再次调整了AC份额的申购额度,这也是该基金近一个月以来第四次调整限购金额。此前财联社曾进行过报道,自10月15日开始,该基金先后进行了三次调整投资额度。
10月15日,国投白银LOF基金公告称,A类份额及C类份额的定期定额投资金额上限分别为6000元和40000元;10月20日,国投白银LOF基金再次发布公告,继续收紧了限购金额,A类份额及C类份额的定期定额投资金额上限分别为100元和1000元;12月19日,国投白银LOF基金发布公告,将A类份额及C类份额的定期定额投资金额上限分别调整为500元和500元。

因非对称调整限售额度,国投瑞银基金操作也引发了“做大规模”的争议,似乎是为了回应上述猜测,12月23日晚间,该基金公告,再次调整了AC份额的认购比例,12月26日起,将可以场内转换的A份额限售保持在500元水平,下调不能转换的C份额认购门槛,低至100元。
此前有分析人士指出,国投白银ETF之所以采取限购...
声明:
- 风险提示:以上内容仅来自互联网,文中内容或观点仅作为原作者或者原网站的观点,不代表本站的任何立场,不构成与本站相关的任何投资建议。在作出任何投资决定前,投资者应根据自身情况考虑投资产品相关的风险因素,并于需要时咨询专业投资顾问意见。本站竭力但不能证实上述内容的真实性、准确性和原创性,对此本站不做任何保证和承诺。
- 本站认真尊重知识产权及您的合法权益,如发现本站内容或相关标识侵犯了您的权益,请您与我们联系删除。
推荐文章: