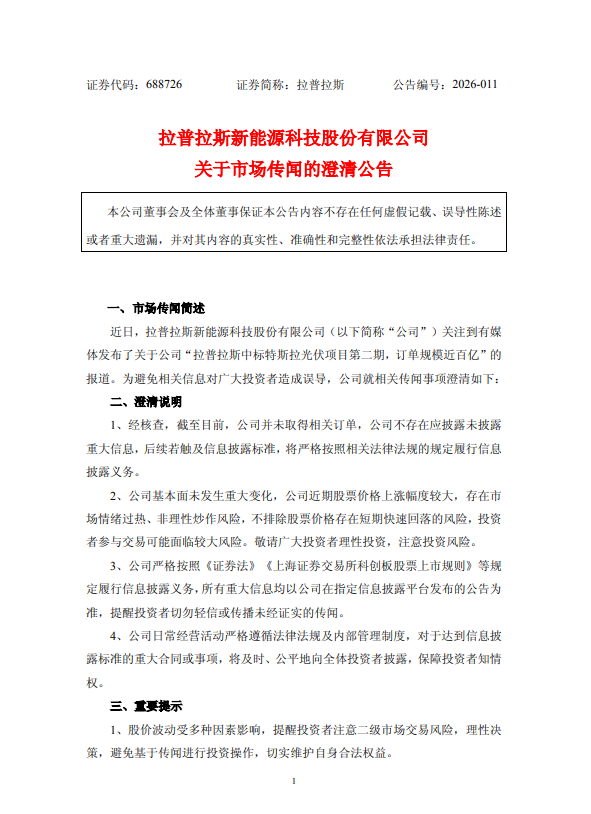
拉普拉斯回应“中标特斯拉光伏项目第二期”传闻:截至目前公司并未取得相关订单

网络 2026-04-01 12:33:48
股市要闻 2026-04-01 12:33:48 阅读

  拉普拉斯发布澄清公告,近日,公司关注到有媒体发布了关于公司“拉普拉斯中标特斯拉光伏项目第二期,订单规模近百亿”的报道。为避免相关信息对广大投资者造成误导,公司就相关传闻事项澄清如下:经核查,截至目前,公司并未取得相关订单,公司不存在应披露未披露重大信息,后续若触及信息披露标准,将严格按照相关法律法规的规定履行信息披露义务。

(文章来源:财联社)

声明:
  1. 风险提示:以上内容仅来自互联网,文中内容或观点仅作为原作者或者原网站的观点,不代表本站的任何立场,不构成与本站相关的任何投资建议。在作出任何投资决定前,投资者应根据自身情况考虑投资产品相关的风险因素,并于需要时咨询专业投资顾问意见。本站竭力但不能证实上述内容的真实性、准确性和原创性,对此本站不做任何保证和承诺。
  2. 本站认真尊重知识产权及您的合法权益,如发现本站内容或相关标识侵犯了您的权益,请您与我们联系删除。
最新发布
今日焦点