旭升集团拟易主广州国资 停牌后复牌
【导读】旭升集团拟易主广州国资,自12月23日开市起复牌。12月22日晚间,旭升集团发布公告称,公司控股股东将变为广州工业投资控股集团有限公司(以下简称广州工控集团),实控人将变为广州市人民政府。旭升集团自12月19日开市起停牌,计划自12月23日开市起复牌。截至12月18日收盘,旭升集团股价报14.56元/股,总市值达168.3亿元。

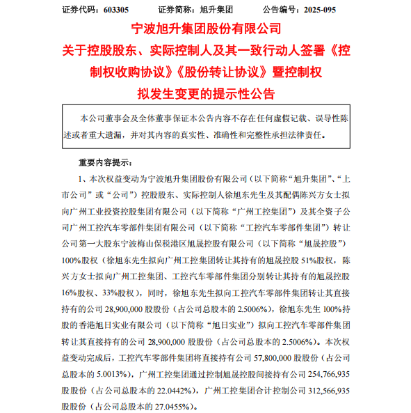
公告显示,本次交易的总对价为42.95亿元。完成本次交易后,广州工控集团及其一致行动人合计控制旭升集团27.0455%的股份,徐旭东及其一致行动人合计控制旭升集团21.6162%的股份。旭升集团公告称,本次权益变动完成后,公司控股股东将由徐旭东变为广州工控集团,实控人将由徐旭东变为广州市人民政府。广州工控集团计划以旭升集团为平台,推动产业强链、延链、补链、扩链,最终构建“链主企业+属地化配套”的闭环产业生态,完善广州工控集团在新能源汽车领域的全链条布局。


公告显示,本次交易的总对价为42.95亿元。完成本次交易后,广州工控集团及其一致行动人合计控制旭升集团27.0455%的股份,徐旭东及其一致行动人合计控制旭升集团21.6162%的股份。旭升集团公告称,本次权益变动完成后,公司控股股东将由徐旭东变为广州工控集团,实控人将由徐旭东变为广州市人民政府。广州工控集团计划以旭升集团为平台,推动产业强链、延链、补链、扩链,最终构建“链主企业+属地化配套”的闭环产业生态,完善广州工控集团在新能源汽车领域的全链条布局。
声明:
- 风险提示:以上内容仅来自互联网,文中内容或观点仅作为原作者或者原网站的观点,不代表本站的任何立场,不构成与本站相关的任何投资建议。在作出任何投资决定前,投资者应根据自身情况考虑投资产品相关的风险因素,并于需要时咨询专业投资顾问意见。本站竭力但不能证实上述内容的真实性、准确性和原创性,对此本站不做任何保证和承诺。
- 本站认真尊重知识产权及您的合法权益,如发现本站内容或相关标识侵犯了您的权益,请您与我们联系删除。
推荐文章: