蓝箭航天朱雀三号运载火箭即将首飞 引领商业航天新篇章
《科创板日报》记者获悉,北京蓝箭航天朱雀三号运载火箭首飞计划已进入最后准备阶段,计划于今日首飞。今年下半年被视为中国商业火箭技术突破的关键窗口期,多家民营航天企业计划在年内完成中型运载火箭首飞。光大证券表示,商业航天发射需求增长,运载火箭景气度有望持续提升。运载火箭作为航天任务的“运载底座”,其成本占比超发射总费用的50%,是商业航天降本的核心载体。

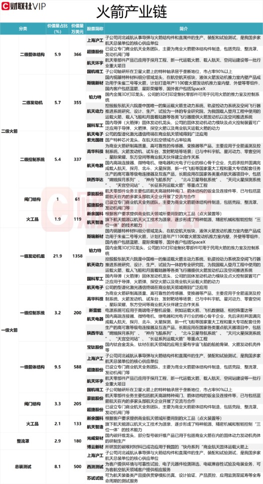
据财联社VIP盘中宝数据此前梳理,火箭产业链中,价值量占比21.9%的领域为一级发动机组,涉及的A股上市公司有斯瑞新材、铂力特等;价值量占比9.5%的领域为一级箭体结构,涉及的A股上市公司有宝钛股份等;价值量占比8.1%的领域为总装测试,涉及的A股上市公司有上海沪工等。具体如下图:

斯瑞新材为国内铜基特种材料细分领域龙头,在航空航天板块,波体火箭发动机推力室内壁产品成功用于朱雀二号等火箭。华龙证券景丹阳表示,随着我国商业航天产业化加速落地,公司作为蓝箭航天核心供应商,相关业务维持高速增长。二级市场方面,斯瑞新材股价自1月低点迄今累计最大涨幅231.19%。

铂力特为国内金属3D打印龙头,公司的3D打印定制化零部件可用于民用火箭的推力室及控制系统。中航证券邓轲等人表示,商业航天火箭进入密集发射期,增材制造将充分受益。铂力特在建产能项目投入预算已达到40%以上,分析师推测其产能将大幅扩展。
航天动力的控股股东航天六院是中国唯一的集运载火箭主动力系统研究、设计、生产等为一体的专业研究院。国科军工为国内导弹(火箭弹)固体发动机龙头,公司产品可广泛应用于导弹、火箭弹等。宝钛股份为国内钛合金龙头,钛材在航天领域有广泛应用。上海沪工、超捷股份、航天环宇等公司也在火箭产业链中有重要位置。
声明:
- 风险提示:以上内容仅来自互联网,文中内容或观点仅作为原作者或者原网站的观点,不代表本站的任何立场,不构成与本站相关的任何投资建议。在作出任何投资决定前,投资者应根据自身情况考虑投资产品相关的风险因素,并于需要时咨询专业投资顾问意见。本站竭力但不能证实上述内容的真实性、准确性和原创性,对此本站不做任何保证和承诺。
- 本站认真尊重知识产权及您的合法权益,如发现本站内容或相关标识侵犯了您的权益,请您与我们联系删除。
推荐文章: