上纬新材迎科技精英掌门人:原华为“天才少年”彭志辉跨界出任董事长
11月25日,20倍大牛股——上纬新材发布公告称,公司完成董事会换届选举,原华为“天才少年”、智元机器人联合创始人彭志辉(稚晖君)当选为该公司新任董事长。
这位90后技术领袖的跨界任职引发外界关注,标志着这家新材料企业或将开启与人工智能及机器人技术深度融合的新征程。
技术精英团队入主上市公司
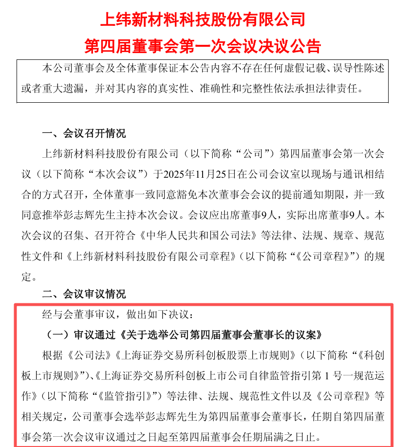
11月25日,上纬新材召开了2025年第三次临时股东会。根据公司公告披露,本次临时股东会通过累积投票制的方式选举了彭志辉、田华、周斌、姜青松、钮嘉为公司第四届董事会非独立董事。
据公告,与彭志辉一同成为上纬新材非独立董事的田华、周斌、姜青松、钮嘉四人,均与彭志辉在华为或智元机器人有着深度交集。

在随后举行的第四届董事会第一次会议上,彭志辉被一致推选为公司董事长,并担任战略与可持续发展委员会主任委员。这一重大人事变动背后,是公司控制权的变更。此前,上海智元恒岳科技合伙企业已成为上纬新材新任控股股东,邓泰华成为实际控制人。
根据上纬新材公司架构,日常经营管理由田华(首席执行官)、周斌(联席首席执行官兼首席技术官)等全职高管负责,而彭志辉与另外两位董事姜青松、钮嘉仍主要在智元机器人任职。这一安排既确保了公司战略方向的把握,也保持了经营管理团队的稳定性。
从“天才少年”到创业领袖的跨界
彭志辉,这位新任董事长更为大众所熟知的名字是“稚晖君”。他1992年出生,拥有电子科技大学通信与信息系统专业硕士学位。其履历堪称一段持续突破的传奇:本科阶段攻读生物医学工程,凭借对计算机技术的浓厚兴趣和刻苦自学,成功在研究生阶段转入信息与通信系统专业,为其后的技术生涯奠定了坚实基础。
彭志辉的职业生涯起步于OPPO上海研究院,担任算法工程师。2020年,他以其卓越的技术能力和创新潜力,经过华为“天才少年”计划高达七轮的严格筛选,最终脱颖而出,成功入职。在华为期间,他供职于计算产品线昇腾部门,专注于AI边缘异构计算这一前沿领域。
更令人瞩目的是他在大众视野中的影响力。作为B站知名科技UP主“稚晖君”,他凭借自制机械臂、自动驾驶自行车等硬核科技项目,收获了数百万粉丝,被誉为“野生钢铁侠”。
然而,令人意外的是,在华为工作两年多后,彭志辉于2022年底做出了一个出乎许多人意料的决定:放弃稳定的高薪职位和“天才少年”的光环,选择离职创业。2023年2月,他与伙伴共同创立了上海智元新创技术有限公司(简称“智元机器人”),并担任联合创始人、总裁兼首席技术官。该公司致力于融合人工智能与机器人技术,目标是打造世界领先的具身智能机器人产品及应用生态。
据悉,上纬新材主营业务为环保高性能耐腐蚀材料、风电叶片用材料等新材料的研发、生产和销售。而彭志辉及其团队的核心优势在于人工智能、机器人、先进计算等硬科技领域。
声明:
- 风险提示:以上内容仅来自互联网,文中内容或观点仅作为原作者或者原网站的观点,不代表本站的任何立场,不构成与本站相关的任何投资建议。在作出任何投资决定前,投资者应根据自身情况考虑投资产品相关的风险因素,并于需要时咨询专业投资顾问意见。本站竭力但不能证实上述内容的真实性、准确性和原创性,对此本站不做任何保证和承诺。
- 本站认真尊重知识产权及您的合法权益,如发现本站内容或相关标识侵犯了您的权益,请您与我们联系删除。
推荐文章: