白银价格创历史新高 投资者乐观预期

网络 2025-12-02 15:53:05
黄金 2025-12-02 15:53:05 阅读


  2025年即将结束,白银可以称得上是今年表现最令人惊喜的一类资产。周一,国际银价突破每盎司58美元,创下历史新高,年内涨幅更是超过100%。

  如此迅猛的涨幅并未吓退看涨人士。Online Blockchain PLC的首席执行官Clem Chambers表示,他的卖出价位在95美元/盎司,真正的大行情还在后面。

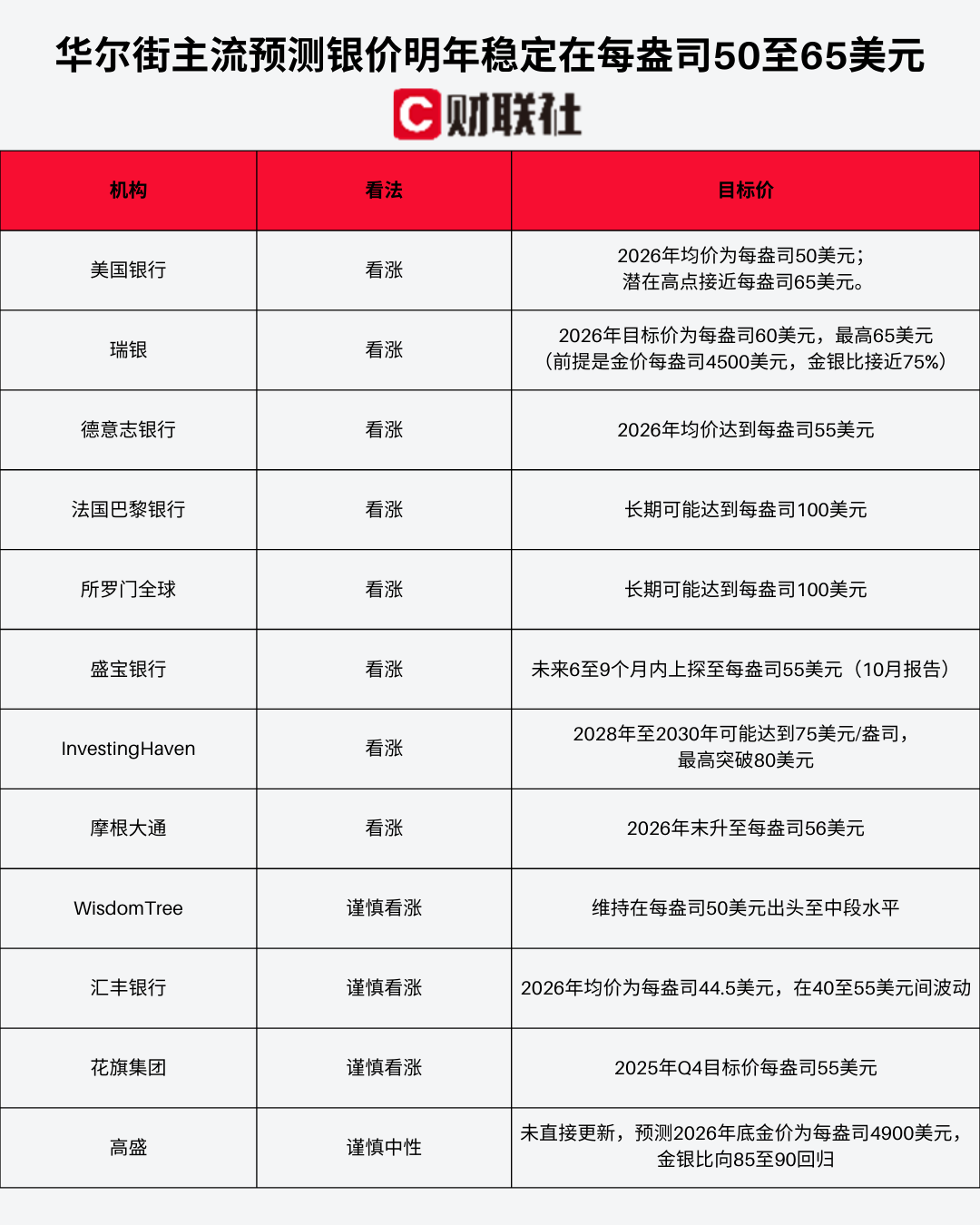
  Chambers还不是市场上最激进的人士,法国巴黎银行的分析师甚至还喊出明年100美元/盎司的目标价位,足见当前市场对白银价格走势的乐观预期。

  Chambers还指出,周一的银价新高虽然与美国芝加哥商品交易所的系统故障有所关联,但其并非主要原因,也不代表挤压行情的出现。全球白银市场正在发生更深层次的结构性转变。

  从华尔街今年的一系列研究来看,白银价格的未来取决于五大因素:工业需求、流动性风险、对冲需要、投资(投机)趋势以及政策挑战。

  从黄金“伴娘”到大出风头

  白银本轮的上涨周期开始于黄金的牛市,然而,白银现在正走出自己的强势行情。10月开始,在跟随黄金创下历史新高后,白银开始逐渐接过贵金属价格上涨的主导权。

  11月下旬开始,白银期货再次创下历史新高,并刺激了黄金多头,带动了贵金属的普遍上涨。周一的走势则进一步证明了白银的崛起,相比之下,黄金似乎暂退一线。

  推动白银走强的一个关键因素在于上周末逼空传言的流出,一些交易人士怀疑芝商所的宕机与无法交割足够的白银实物有关。而这也是今年白银史诗级上涨的一个关键推动力:流动性不足。

  据交易所数据显示,上海期货交易所的白银库存已降至近十年来的最低水平。此外,交易员还发现美国COMEX交易所的12月白银交割请求正在增加,但由于缺少官方数据,其还不能作为判断的依据。

  这些数据和交易情绪都凸显出市场对白银实物供应的担忧,但其也不过是白银市场中的一个方面。瑞银在内的多家华尔街机构还指出,电子与光伏用银支撑了黄金的工业需求,加上宽松的货币与财政政策有助于进一步提振银价。

  除此之外,喊出100美元目标价的法国巴黎银行首席策略师Philippe Gijsels强调,投资者自今年初以来大举进入白银市场,他们意识到在高通胀的动荡环境中,央行会继续印钞以保证金融系统的亟需运转,所以他们必须持有实物资产来捍卫自己的购买力。

  谨慎者仍在关注这些因素

  看涨白银的人关注的是清洁能源行业拉动白银需求、宏观环境刺激避险情绪、金银比的进一步下调,以及美国关键矿产政策可能加剧白银的供需矛盾。

  但市场上也不乏警告之声,一些交易者强调,白银今年的涨幅已经十分巨大,这意味着调整的不可避免。与此同时,美联储的降息进程仍存在较大的不确定性,美元走强将压制贵金属价格,且白银的工业需求以及供应方面都可能出现利空因素。

  高盛分析师在10月银价创下新高后还曾警告,白银在短期内的波动性和价格下行风险明显高于黄金,因为黄金是唯一受到央行结构性支撑的大宗商品。

  尽管如此,高盛在最新的报告中指出,由于黄金价格将继续上涨,而金银比有望向85至90回归,隐含了看涨白银的信息。高盛的黄金目标价为每盎司4900美元,意味着高盛预期银价可能在54.4美元至57.6美元间波动。

  总体而言,华尔街大多数机构现在预计白银价格将在2026年稳定在每盎司50美元至65美元的宽泛区间内,但也有一些机构给出了三位数(超100美元)的异常值预期。不过这些异常情况基本基于投机行为的大幅增加,而非基于基本面。

  世界银行还警告称,从宏观政策角度来看,黄金和白银价格在2026年可能会创下新高。但随着货币环境正常化和增长担忧缓解,贵金属涨势将在2027年逐渐消退。

  对于投资者来说,此时评估白银更应理解其高波动性的特点。在过去周期中,该金属价格曾出现过上百倍的增长,转瞬又陷入残酷的下跌。

  此外,基本面的支撑也不足以让白银出现直线上涨的行情。加上技术信号中的“超买”警报,投资者很可能在短期内面临每天数个百分点的波动。总之,白银不会是绝对安全的资产。

声明:
  1. 风险提示:以上内容仅来自互联网,文中内容或观点仅作为原作者或者原网站的观点,不代表本站的任何立场,不构成与本站相关的任何投资建议。在作出任何投资决定前,投资者应根据自身情况考虑投资产品相关的风险因素,并于需要时咨询专业投资顾问意见。本站竭力但不能证实上述内容的真实性、准确性和原创性,对此本站不做任何保证和承诺。
  2. 本站认真尊重知识产权及您的合法权益,如发现本站内容或相关标识侵犯了您的权益,请您与我们联系删除。