【财经聚焦】今日重要财经新闻汇总

今日聚焦
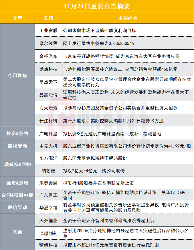
【工业富联:公司未向市场下调第四季度利润目标】
工业富联(601138.SH)发布澄清公告称,2025年11月24日,网络上流传关于富士康工业互联网股份有限公司(简称“公司”)“下调第四季度业绩目标”、“大客户在L10/L11商业模式上会有调整”等不实言论,引发部分关注。对此,公司澄清并郑重声明。经核实,公司针对网络平台流传事项声明如下:1、网络流传相关言论不属实。当前,公司第四季度整体经营,包括GB200、GB300等相关产品出货均按既定计划推进,客户需求持续畅旺,生产及出货一切正常,且目前未收到任何主要客户关于调整业务模式、下修份额或价格的要求。2、公司未向市场下调第四季度利润目标,不存在应披露未披露的信息。同时,与客户合作开发的下一代产品,也正在按前期的计划如期顺利推进当中。
【摩尔线程:网上发行最终中签率为0.03635054%】
根据上交所提供的数据,本次网上发行有效申购户数为482.66万户,有效申购股数为462.17亿股,网上发行初步中签率为0.02423369%。根据《摩尔线程智能科技(北京)股份有限公司首次公开发行股票并在科创板上市发行公告》公布的回拨机制,由于本次网上发行初步有效申购倍数约为4126.49倍,超过100倍,发行人和保荐人(主承销商)决定启动回拨机制,对网下、网上发行的规模进行调节,将扣除最终战略配售部分后本次公开发行股票数量的10%(向上取整至500股的整数倍,即560.00万股)从网下回拨到网上。回拨机制启动后:网下最终发行数量为3,920.00万股,占扣除最终战略配售数量后发行数量的70.00%;网上最终发行数量为1,680.00万股,占扣除最终战略配售数量后发行数量的30.00%。回拨机制启动后,网上发行最终中签率为0.03635054%。
【金杯汽车:与京东签订战略框架协议成为京东汽车大客户业务供应商】
金杯汽车(600609.SH)公告称,公司与北京京东世纪信息技术有限公司签订《合作框架协议》,双方将在售后服务生态、整车营销、供应链协同合作以及其他潜在合作领域展开合作。该协议为框架性协议,不涉及具体金额,对公司2025年度的经营业绩及未来业绩增长的影响尚不确定。双方签订本协议后,在符合金杯汽车授权条件下,金杯汽车可对京东填补金杯汽车空白区域的维修保养门店予以授权,为京东门店开通金杯汽车售后服务资质,以补充金杯汽车在空白市场的服务能力。金杯汽车需对开始合作后的,填补空白区域的维修保养门店给予相应的培训支持/备件支持/技术支持/服务支持。京东作为金杯汽车的非独家营销渠道之一,金杯汽车可在京东多个渠道就品牌营销活动宣发、试驾用户转化、京东集团员工购车优惠等方面开展合作。双方同意,将基于京东在供应链、物流及商品资源方面的优势,积极探索在金杯汽车门店运营、客户服务及车主生态等相关物资采购领域的协同合作可能性。具体合作项目由双方另行协商并签署书面协议确定。通过本次合作,公司将切入京东汽车大客户业务,成为京东汽车大客户业务的供应商。公司亦将入驻京东商城,拓展线上汽车销售渠道、方便消费者选购。本次合作有利于公司突破传统获客瓶颈、拓宽汽车销售渠道、激活业务增量,符合公司发展需要及全体股东利益。此外,双方在物流、供应链等领域开展合作,也将有利于公司业务拓展。
【龙蟠科技:与楚能新能源签署补充协议二合同总销售金额超450亿元】
龙蟠科技(603906.SH)公告称,公司控股子公司常州锂源及控股孙公司南京锂源(合称为“卖方”)与楚能新能源全资子公司武汉楚能、孝感楚能及宜昌楚能(合称为“买方”)共同签署了《之补充协议二》,对原协议相关条款进行补充与修订。《原协议》约定:自2025年至2030年期间,卖方合计向买方销售15万吨磷酸铁锂正极材料产品。《补充协议二》约定:自2025年至2030年期间,卖方合计向买方销售130万吨磷酸铁锂正极材料产品。如按照预计数量及市场价格估算,《补充协议二》与《原协议》总销售金额超人民币450亿元(最终根据销售订单据实结算)。《补充协议二》自2025年11月24日起生效。
【易点天下第二大股东宁波众点易企业管理合伙企业在股票异动期间存在卖出公司股票的行为】
易点天下(301171.SZ)发布股票交易异常波动公告称,经核查,公司控股股东、实际控制人邹小武之一致行动人宁波众点易企业管理合伙企业(有限合伙)在股票异动期间存在卖出公司股票的行为。本次减持与此前已披露的意向、减持计划一致。小财注:截至三季度末,宁波众点易企业管理合伙企业位列易点天下第二大股东,持股3591万股,占公司总股本的7.61%。易点天下9月26日公告,宁波众点易计划在2025年10月28日至2026年1月27日期间减持不超过1415.66万股,占本公司总股本比例3.00%。
【20CM二连板品高股份:江原科技尚未实现盈利未来的经营发展和盈利能力存在重大不确定性】
品高股份(688227.SH)披露股票交易异常波动公告...
声明:
- 风险提示:以上内容仅来自互联网,文中内容或观点仅作为原作者或者原网站的观点,不代表本站的任何立场,不构成与本站相关的任何投资建议。在作出任何投资决定前,投资者应根据自身情况考虑投资产品相关的风险因素,并于需要时咨询专业投资顾问意见。本站竭力但不能证实上述内容的真实性、准确性和原创性,对此本站不做任何保证和承诺。
- 本站认真尊重知识产权及您的合法权益,如发现本站内容或相关标识侵犯了您的权益,请您与我们联系删除。
推荐文章: